
随着信息化建设的不断深入,运维系统在保障企业IT基础设施稳定运行中扮演着越来越重要的角色。本文将全面解析运维系统的安装与部署流程,帮助读者了解如何高效地搭建和维护运维系统。

运维系统(Operation and Maintenance System,简称OMS)是一种用于监控、管理、维护企业IT基础设施的软件系统。它能够实时收集系统运行数据,对系统性能进行分析,及时发现并解决潜在问题,从而保障企业业务的连续性和稳定性。

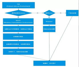
在安装运维系统之前,需要进行以下准备工作:
硬件环境:确保服务器硬件配置满足运维系统的运行需求,如CPU、内存、硬盘等。
网络环境:确保网络连接稳定,带宽充足,以便运维系统实时收集数据。
操作系统:选择合适的操作系统,如Linux、Windows等,确保操作系统版本与运维系统兼容。
数据库:根据运维系统的需求,选择合适的数据库,如MySQL、Oracle等。

以下以Linux操作系统为例,介绍运维系统的安装步骤:
下载安装包:从运维系统官方网站下载安装包,确保下载的安装包与操作系统版本兼容。
解压安装包:使用tar命令解压安装包,例如:tar -zxvf oms.tar.gz。
配置环境变量:编辑.bashrc文件,添加环境变量,例如:export OMS_HOME=/opt/oms。
安装依赖库:根据运维系统需求,安装相应的依赖库,例如:yum install -y python-pip。
安装运维系统:运行安装脚本,例如:./oms-install.sh。
配置数据库:根据提示配置数据库连接信息,例如:数据库地址、用户名、密码等。
启动服务:运行启动脚本,例如:./oms-start.sh。

运维系统安装完成后,需要进行以下部署与配置:
监控配置:配置监控目标,如服务器、网络设备、应用等。
报警配置:配置报警规则,如阈值、报警方式等。
用户管理:创建用户,分配权限。
日志管理:配置日志记录,便于问题排查。

运维系统部署完成后,需要进行以下维护与优化:
定期检查:定期检查系统运行状态,确保系统稳定运行。
数据备份:定期备份数据,防止数据丢失。
性能优化:根据业务需求,对系统进行性能优化。
安全加固:加强系统安全防护,防止恶意攻击。
运维系统的安装与部署是企业信息化建设的重要环节。通过本文的介绍,相信读者已经对运维系统的安装与部署流程有了全面了解。在实际操作过程中,还需根据企业需求进行灵活调整,以确保运维系统的高效运行。