
随着社会的发展和科技的进步,报警系统在各类建筑和公共场所的应用越来越广泛。为了确保报警系统的有效性和可靠性,安装验收标准显得尤为重要。本文将详细介绍报警系统安装验收的标准流程,帮助读者了解如何确保报警系统的安全运行。

在报警系统安装之前,需要进行一系列的准备工作,以确保后续的安装和验收工作顺利进行。
1. 确定安装位置
2. 设计方案审核
3. 材料设备检查
4. 施工人员培训

在报警系统的安装过程中,需要注意以下事项,以确保系统的稳定性和可靠性。
1. 线路敷设
线路敷设应遵循规范要求,确保线路的隐蔽性和安全性。同时,要避免线路交叉、扭曲和损坏。
2. 设备安装
设备安装应严格按照产品说明书进行,确保设备安装牢固、位置正确。
3. 系统调试
系统调试是确保报警系统正常运行的关键环节。调试过程中,要检查各设备之间的连接是否正常,系统功能是否齐全。

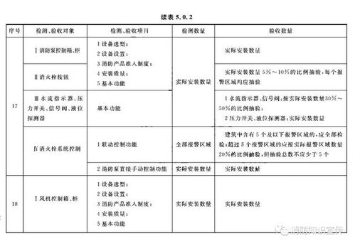
报警系统安装完成后,需要进行验收,以确保系统符合相关标准。以下是报警系统安装验收的标准:
1. 线路检查
检查线路敷设是否符合规范要求,线路是否存在交叉、扭曲和损坏等问题。
2. 设备检查
检查设备安装是否牢固、位置是否正确,设备外观是否完好。
3. 系统功能检查
检查系统功能是否齐全,包括报警、联动、显示等。
4. 系统稳定性检查
检查系统在正常使用条件下的稳定性,确保系统在紧急情况下能够正常运行。

报警系统验收合格后,仍需进行定期的维护保养,以确保系统的长期稳定运行。
1. 定期检查
定期对报警系统进行检查,包括线路、设备、功能等方面。
2. 故障处理
发现故障时,应及时进行处理,确保系统正常运行。
3. 更新升级
根据需要,对报警系统进行更新升级,提高系统的性能和可靠性。
报警系统安装验收标准是确保系统安全运行的重要环节。通过遵循相关标准,可以确保报警系统在关键时刻发挥出应有的作用。同时,定期的维护保养也是保证报警系统长期稳定运行的关键。让我们共同努力,为构建安全、和谐的社会环境贡献力量。